国际肝病 发表时间:2024/11/22 22:13:55

编者按
2024年11月15~18日,第75届美国肝病研究学会年会(AASLD 2024)在美国圣迭戈举行。首都医科大学附属北京佑安医院任锋教授团队在肝衰竭发病机制、CRISPR新技术分子检测等多项研究成果被大会收录,并以口头发言的形式汇报了DDX3X参与肝衰竭致病的新分子机制(O103-Oral presentation)。最新研究发现,DDX3X质核迁移调控ERS功能转换参与了肝衰竭的发生和发展:在短期ERS诱导的肝细胞中,DDX3X表达增加且主要定位于细胞质中通过激活下游信号促进细胞恢复稳态;在长期ERS诱导的细胞中,DDX3X主要定位于细胞核通过激活凋亡通路启动细胞凋亡程序,并且在肝衰竭患者的肝组织及血清样本中,发现DDX3X表达明显增加并且其血清水平波动与患者预后密切相关。这些新发现提示DDX3X是肝脏稳态的潜在调节因子,为临床治疗肝衰竭患者提供了新的视角和策略。


任锋教授做口头报告
研究背景与目的
肝衰竭是一种由肝细胞凋亡和出血性坏死引起的临床综合征,多种研究证实ERS的功能转换在疾病进展中发挥着关键作用。短期、轻度的ERS能够通过激活未折叠蛋白反应(UPR)促进细胞恢复稳态,而长期、严重的ERS激活细胞的凋亡信号诱导细胞死亡,目前调控ERS功能转换的具体机制还有待阐明。研究发现,DDX3X在应激条件下对细胞生存或死亡起到关键调节作用。因此,本研究旨在探讨DDX3X及其介导的信号通路通过调控ERS的功能转换在肝衰竭疾病进展中的关键作用。
研究方法
利用小鼠原代肝细胞,并使用衣霉素(TM)以时间梯度诱导ERS。给予C57BL/6J小鼠刀豆球蛋白A(ConA)建立肝损伤模型。分析健康者、慢性乙型肝炎(CHB)患者和HBV相关肝衰竭(HBV-LF)患者肝组织和血清中DDX3X的表达水平。采用定量实时聚合酶链式反应(qRT-PCR)和蛋白质印迹(WB)方法检测相关基因和蛋白的表达;分别使用细胞计数试剂盒-8(CCK-8)、乳酸脱氢酶(LDH)检测和流式细胞术检测细胞存活率、细胞死亡率和细胞凋亡率;通过检测血清中丙氨酸氨基转移酶(ALT)和天冬氨酸氨基转移酶(AST)的水平以及对肝组织切片进行苏木精-伊红(H&E)染色来评估本研究中的肝损伤情况。
研究结果
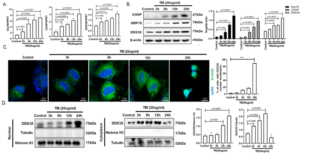
提取C57BL/6J小鼠的原代肝细胞,使用TM以时间梯度处理。检测ERS相关分子以及DDX3X的表达情况。结果表明DDX3X的表达水平随ERS时间延长而逐渐增加(图1 A-B)。此外,通过共聚焦显微镜发现,在ERS时间延长过程中,DDX3X在细胞中的位置由细胞质向细胞核转移(图1 C)。并且分别对细胞质与细胞核中DDX3X的蛋白水平分析,同样证实了DDX3X在ERS过程中表达逐渐增加并且细胞质向细胞核转移(图1 D)。

图1、DDX3X在ERS过程中表达逐渐增加并且细胞质向细胞核转移
为明确DDX3X对ERS诱导的细胞命运的影响,我们使用siRNA敲减细胞内DDX3X,并使用TM刺激细胞。利用CCK-8方法对细胞进行细胞活力测定,利用LDH方法对细胞的死亡率进行评价。结果表明,DDX3在不同时期ERS诱导的细胞中发挥双重作用,在短期ERS(3h、6h)处理的细胞中,DDX3X帮助细胞恢复稳态;而在长期ERS(24h)处理的细胞中,DDX3X促进细胞死亡(图2 A)。通过流式细胞术对TM处理短期(6h)与长期(24h)细胞凋亡进行分析,结果表明DDX3X在不同时期ERS诱导的细胞结局中发挥双重作用(图2 B)。

图2. DDX3X在不同时期ERS诱导的细胞中发挥双重作用
本研究收集了正常对照、CHB患者、HBV-LF患者的肝组织样本,并且对ERS相关分子以及DDX3X的表达水平进行了检测。结果表明,DDX3X在HBV-LF患者中表达明显升高(图3 A-B)。

图3. DDX3X在HBV-LF患者中表达明显增加
研究结论
DDX3X的质核迁移是调控ERS功能转换的关键靶点;在短期ERS中,DDX3X主要定位于细胞质激活下游信号促进细胞恢复稳态;在长期ERS中,DDX3X进入细胞核激活细胞的凋亡信号促进细胞死亡;DDX3X通过调控ERS的功能转换参与LF的疾病进程,是LF治疗的潜在靶点。
专家简介

任锋 教授
首都医科大学附属北京佑安医院
教授、研究员、博士生导师、博士后合作导师
美国加利福尼亚大学洛杉矶分校访问学者
北京佑安医院/北京市肝病研究所肝衰竭和肝再生科研团队PI
入选北京市医管中心“登峰人才”, 北京市卫建委高层次公共卫生技术人才 “学科带头人”,北京市优秀人才,北京市十百千卫生人才“百”层次人才,北京卫生系统技术人才学科骨干
主持国家“十三五”重大专项课题(2项),国自然面上项目(2项)、北自然基金(面上1项,重点1项)、北京市科委临床特色研究(首特2项,首诊专项1项)、首发专项重点攻关项目等二十余项课题,以第一作者和通讯作者发表SCI科研论文100余篇,SCI收录论文40余篇,累计影响因子达140余分
申请CRISPR技术相关专利16项,获批专利3项
学术兼职:欧美同学会医师协会传染病分会副秘书长;欧美同学会医师协会青年委员会委员;中华医学会肝病学分会肝病基础医学与实验诊断协作组成员;《世界华人消化杂志》《北京医学杂志》和《临床肝胆病杂志》编委
研究方向:乙型肝炎重症化基础和临床研究;基于CRISPR技术的传染病相关病原检测研发

徐玲 博士
首都医科大学附属北京佑安医院
医学博士
发表SCI论文10余篇,第一/通讯作者6篇,单篇最高影响因子13分
参与申请国家发明专利5项
研究方向:乙型肝炎重症化基础和临床研究;基于CRISPR技术的传染病相关病原检测研发
(来源:《国际肝病》编辑部)

声明:本文仅供医疗卫生专业人士了解最新医药资讯参考使用,不代表本平台观点。该信息不能以任何方式取代专业的医疗指导,也不应被视为诊疗建议,如果该信息被用于资讯以外的目的,本站及作者不承担相关责任。