专家点评丨张琳教授:免疫激活是钇-90微球放射性栓塞治疗肝癌获得持续疗效的基础

国际肝病 发表时间:2024/8/1 23:45:24

编者按
 
钇90树脂微球选择性内放射治疗(Y90-RE)是一种局部微创治疗手段,对无法切除或消融、肝功能代偿和全身状况良好的肝细胞癌(HCC),90Y-RE可有效控制肿瘤进展。随着精准治疗理念的深入,临床对90Y-RE免疫激活的认识逐步加深,并发现pre-Y90-RE 外周血单个核细胞(PBMC)免疫谱潜在预测预后的作用。《国际肝病》特邀中国大陆首位钇-90督导专家——清华大学附属北京清华长庚医院肝胆介入科张琳教授解读Gut杂志(IF=23)中一项探索90Y-RE免疫激活机制的研究。
 
研究方法
 
该研究纳入来自新加坡41例接受手术的肝细胞癌(HCC)患者肿瘤样本或血液样本,患者可接受或不接受钇-90放射性栓塞(Y90-RE)。从14例患者的HCC组织样本中分类肿瘤浸润淋巴细胞(TIL)。另外31例患者在Y90-RE前、第1、3、6个月采集的PBMCs。对肿瘤反应进行评估,持续反应者(SRs)定义为Y90-RE后6个月没有疾病进展(PD)患者;无反应(NRs)定义为至术后第3个月仍未出现最小反应疾病稳定(SD);短期反应(TRs)定义为在术后3个月内有反应,但在第6个月时进展。对上述患者样本使用质谱流式细胞术(CyTOF)分析TIL、PBMC,并进行NGS、定量PCR。采用随机森林算法构建模型,预测Y90-RE临床反应,然后将结果与实际结果比较,绘制受试者工作特征(ROC)曲线。
 
研究结果
 
Y90-RE激活局部免疫反应
 
本研究设计了一个基于CyTOF和NGS的深入分析流程,以研究HCC患者在接受Y90-RE前后获得的TIL、肿瘤组织和PBMC的免疫表型(图1A)。为了了解局部免疫反应的性质,从接受Y90-RE的患者和未接受过任何治疗的患者(对照组,Ctl组)肿瘤样本中获取TIL,并使用CyTOF进行分析,并鉴定Y90-RE术后肿瘤与对照组差异表达的免疫亚群(图1B)。首先,在Y90-RE后肿瘤分离的TIL中观察到特异性CD56+ NK细胞、CD8+CD56+ NKT细胞、CD8+ T细胞和CD4+ T细胞的富集(图1B)。Y90-RE组较对照组TIL中颗粒酶B(Granzyme B)和Tim-3的表达更高(图1B、图1C);GB+CD8+T细胞、Tim-3+CD8+T细胞比例更高(图1D)。Y90-RE组较对照组CD56+ NK细胞、CD8+CD56+ NKT细胞整体表达GB更高(图1D)。另外,Y90-RE组较对照组CD4+CD45RO+T细胞中表达CXCR3的比例更高。相反,对照组较Y90-RE组TIL中显示出更高比例的免疫抑制性Treg细胞。
 
综上所述,与Treg细胞富集的对照组相比,Y90-RE术后肿瘤的免疫微环境被多种激活的免疫细胞亚群浸润,免疫抑制程度较低。
 
图1. Y90-RE经治组及肿瘤未经治组分离TIL的免疫谱
 
Y90-RE诱导肝癌组织中免疫激活通路
 
对晚期HCC Y90-RE组和对照组进行NGS分析显示出多个差异表达的基因,88%的高表达基因在Y90-RE组富集(图2A)。此类富集的基因大多与先天性或适应性免疫应答相关(图2B、2C),对照组肿瘤中富集的基因与免疫通路无关。
 
Y90-RE组富集的基因通路包括MHC-II类分子的抗原呈递、与CD28共刺激相关的T细胞激活通路和CD28依赖的Vav1和Akt通路。另外,还有CD244和CD48介导的NK细胞激活通路的上调以及LFA-1和ICAM-1结合的富集,这些均是NKT细胞发育和募集到肝脏所必需的。
 
综上所述,这些发现补充了通过CyTOF观察到的T细胞、NK细胞和NKT细胞在Y90-RE后肿瘤中的激活和浸润增强。
 
图2. Y90-RE经治组及肿瘤未经治组肿瘤组织的NGS和通路分析
 
Y90-RE诱导CD8+ T细胞对肝癌免疫微环境的趋化性
 
对Y90-RE后富集基因的反应组分析表明,涉及CXCL16和CCL5上调的趋化活性(图3A)。对来自同一患者的肿瘤样本进行了qPCR以验证NGS结果,确实显示CCL5和CXCL16表达增加,这两种趋化因子分别结合CCR5和CXCR6(图3B)。为证实它们对活化T细胞的趋化作用,该研究将CCL5和CXCL16的RNA表达与TIL中发现的免疫亚群相关联,证实CCL5和CXCL16与活化的GB+CD8+ T细胞百分比呈正相关(图3C)。从而证明了Y90-RE治疗后通过诱导肿瘤细胞凋亡和T细胞募集与激活来重塑HCC免疫微环境。
 
图3. Y90-RE诱导CCL5、CXCL16趋化途径
 
Y90-RE诱导肝癌早期、晚期免疫应答
 
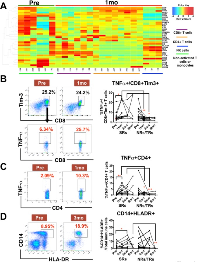
为了捕获Y90-RE诱导的全身免疫响应,研究将另外31例HCC患者分为持续反应组(SRs)和短期反应或无反应组(TRs/NRs),收集Y90-RE前后不同时间点的PBMC。对SRs患者在Y90-RE前和治疗后1个月时的PBMC进行CyTOF分析(图4A),结果显示免疫激活的短期反应表现为在Y90-RE术后1个月时CD8+Tim-3+T细胞和CD4+T细胞上的TNF-α表达增加(图4B、4C)。值得注意的是,在治疗后3个月时,SRs组中这些T细胞亚群上TNF-α的表达也明显高于NRs/TRs组(图4B、4C)。在Y90-RE治疗后3个月较治疗前的PBMC中观察到CD14+HLADR+抗原呈递细胞(APCs)的比例明显更高,尤其是在SRs组中(图4D)。在Y90-RE治疗后6个月较治疗前PBMC的免疫细胞亚群除APCs外差异并不明显(图4D)。该结果与NGS显示的Y90-RE术后肿瘤抗原呈递增加一致。
 
图4. Y90-RE前后PBMC中检测到的临床反应相关免疫反应
 
PD-1和Tim-3的高表达可预测对Y90-RE的持续应答
 
该研究重点比较了SRs与TRs/NRs在Y90-RE前和治疗后3个月的全身免疫特征。SRs组显示了CD4+T细胞和CD8+T细胞的特异性。Y90-RE前和治疗后3个月的SRs组中PD-1、Tim-3表达较高(图5A),表达PD-1和Tim-3的CD8+T细胞比例也更高(图5B)。值得注意的是,在Y90-RE后6个月时,SRs组Tim-3+CD8+T细胞水平仍然较高(图5B)。在Y90-RE治疗前、治疗后3个月,SRs中PD-1+CD4+CD45RO+T细胞的百分比更高(图5B)。这种明显的耗竭标志物表达较高可能表明,在治疗前和治疗后3或6个月外周T细胞活化水平较高对SRs具有特异性,可能在一定程度上介导了随后对Y90-RE的持续应答。
 
为了解这些耗竭的外周T细胞亚群的功能,该研究用PMA/lonomycin进行了体外刺激,并分析了PD-1+CD8+T细胞和Tim-3+CD8+T细胞的细胞因子表达,发现Y90-RE后3个月较治疗前促炎细胞因子、IFN-γ和TNF-α的表达显著降低,特别是在TRs/NRs中,而在SRs中则不然(图5C)。从而表明上述T细胞在SRs中仍然保持表达促炎细胞因子功能,因此当受到内照射后释放的肿瘤抗原刺激时,能够发挥潜在的局部抗肿瘤作用。值得注意的是,与Y90-RE前相比,Y90-RE术后3个月时,所有组别的PD-1+CD4+CD45RO+T细胞中的IFN-γ和TNF-α的表达均有所降低(图5C)。相比之下,TRs/NRs中富集的免疫亚群包括CD4+Fox-p3+CD152+Treg细胞、不表达PD-1的CD4+CD45RO+T细胞和不表达PD-1或Tim-3的CD8+T细胞。
 
图5. 对Y90-RE SR或NRs/TR者的不同T细胞亚群
 
Y90-RE SRs患者T细胞表达特异性归巢受体CCR5和CXCR6
 
在Y90-RE前和治疗后3个月比较SRs与TRs/NRs时,观察到了趋化因子受体CCR5和CXCR6的表达差异(图6A)。在两个时间点上,SRs的CCR5+CD8+T细胞和CXCR6+CD8+T细胞的百分比都明显更高(图6B)。在SRs组富集的Tim-3+CD8+T细胞亚群上同样观察到CCR5和CXCR6表达的显著升高(图6C)。表达CCR5和CXCR6的CD8+T细胞比例升高与先前的研究结果一致,表明活化的CD8+T细胞在接受Y90-RE治疗时向肿瘤微环境募集。此外,在Y90-RE后1个月观察到CD8+T细胞和Tim-3+CD8+T细胞上CCR5和CXCR6百分比的下降,进一步暗示了活化T细胞在Y90-RE刺激时向肿瘤部位募集(图6B、6C)。
 
图6. CXCR6+和CCR5+CD8 T细胞亚群可识别对Y90-RE持续应答的HCC患者
 
基于Y90-RE前PBMCs(pre-Y90-RE PBMC)免疫谱的持续应答预测模型
 
根据外周血中免疫标志物表达的差异,可将Y90-RE SRs与TRs/NRs予以区分。该研究基于Y90前PBMC的单细胞免疫谱建立了预测模型以预测SR。首先使用训练数据集(随机选择的训练队列,n=22)调整随机森林参数以构建模型。然后在测试数据集(剩余样本,n=8)测试模型,以提供预测结果的概率分数(图7A)。对于每个样本,计算被分类为SR(R)或TR/NR(NR)的细胞百分比,并将其用作概率得分的投票系统,其中R≥50%将样本分类为反应组(R组),R<50%将其分类为无反应组(NR组)(图7B)。在训练队列中交叉验证该模型,准确率为95.5%,在测试队列中独立测试时准确率为75%(图7C)。
 
为了考虑其他可能影响Y90-RE临床结果或疗效的临床参数,该研究采用多元方差分析来分析实际临床疗效与预测模型之间的关系,这些参数包括:肿瘤分期、肿瘤多样性、肿瘤大小、门静脉癌栓(PVTT)、AFP水平、肝炎状态以及Y90-RE治疗前后使用的其他治疗方案。结果显示,该预测模型显示出非常好的预测能力。与其他参数相比,pre-Y90-RE PBMC免疫谱是更强大和独立的生物标志物。
 
综上所述,这种深入的免疫表型方法已经在局部和全身水平上证实了Y90-RE后免疫反应的性质,并确定了潜在的系统性生物标志物,可用于分类和预测对Y90-RE有持续应答的HCC患者。
 
图7. 对Y90-RE持续应答的预测模型
 
讨论
 
该研究分析了HCC患者肿瘤组织和PBMC免疫特性,有力地证明了Y90-RE诱导局部和全身免疫反应,发掘了对Y90-RE表现出持续应答的患者的特异性的免疫细胞亚群,并提供了基于pre-Y90-RE PBMC免疫谱的预后预测模型。
 
TIL深度免疫表型分析显示,局部肿瘤微环境中有明显的免疫激活。Y90-RE后活化或表达GB的CD56+ NK细胞、CD8+CD56+ NKT细胞和CD8+ T细胞百分比较高,Treg细胞的百分比较低。对肿瘤组织的NGS分析也为T细胞、NK细胞和NKT细胞的活化增强提供了有力证据。
 
通过CyTOF对Y90-RE前后PBMC分析捕获了由治疗引发的全身免疫反应,并确定了潜在的生物标志物来预测临床结果。Tim-3是免疫细胞耗竭标志物,与包括HCC在内的多种癌症的进展有关。PD-1和Tim-3的共同表达可以增强T细胞损伤,也与肿瘤进展有关。在小鼠癌症模型中,靶向Tim-3和PD-1通路可以逆转T细胞耗竭并恢复抗肿瘤免疫反应。基于此,在Y90-RE后序贯使用针对PD-1/PD-L1或Tim-3通路的检查点抑制剂进行免疫治疗可能会增强HCC患者的临床疗效。目前放疗联合免疫治疗的临床试验正在多个癌种进行,并呈现了良好疗效。
 
本研究还揭示了在CD8+T细胞中,Tim-3和归巢受体CCR5及CXCR6的共表达表明它们趋向CCL5和CXCL16,这是Y90-RE能够招募T细胞至肿瘤微环境的机制,并且这种募集能够提升Y90-RE的临床疗效。事实上,趋化因子在细胞毒性免疫细胞向肿瘤微环境募集中的重要性已广泛报道,免疫治疗中细胞毒性免疫细胞的浸润与控制肿瘤进展也广为人知。
 
综上所述,本研究通过深度免疫表型和转录组学分析,Y90-RE诱导HCC患者肿瘤微环境局部和全身的免疫激活,达到了对治疗的持续反应。通过这种方法,该研究明确了Y90-RE诱导的免疫激活以及外周血中可预测持续临床反应的生物标志物,可用于未来指导HCC患者的综合治疗选择。
 
专家点评
 
近20年来,Y90-RE展现了良好的疗效与安全性,获得国内外多个权威指南的推荐。Y90-RE杀灭肿瘤细胞的机制较为复杂,目前公认相对清晰的机制包括产生β射线直接造成肿瘤DNA损伤、杀灭肿瘤细胞;通过活性氧间接损伤肿瘤细胞;通过激活免疫系统产生持续的效果。
 
本研究对肝癌Y90-RE治疗后激活免疫系统进行了详细探索。虽然Y90在体内半衰期较短,但通过激活免疫系统可以引起肿瘤持续的缓解。该研究显示Y90-RE可以诱导局部和全身的免疫反应,使T细胞、NK细胞和NKT细胞等活化,从而引发TIL和PBMC等一系列免疫反应。Y90-RE后TIL中的CD8细胞、NK细胞、NKT细胞大量增加,并在治疗后3个月时PBMC中TNF-α表达、GB表达的免疫亚群和抗原递呈细胞的免疫功能激活,发挥持久的抗肿瘤效应,从而阐明了Y90-RE诱导局部及全身免疫激活的机制。
 
本研究显示Y90-RE治疗后持续缓解的亚组在3个月时 PD-1、Tim-3表达较高,在3个月、6个月时表达PD-1和Tim-3的CD8+T细胞比例也更高。研究者基于此指出在Y90-RE后序贯使用PD-1/PD-L1或Tim-3通路的免疫检查点抑制剂可能疗效更佳。如今,美国一项纳入1664名晚期患者的回顾性研究显示,免疫联合SIRT较免疫单药可使HCC患者OS延长一倍(19.8个月 VS 9.5个月)[1]。另有多项小样本研究在探索Y90-SIRT联合免疫治疗的有效性,并已取得初步成果[2]。此外,该研究提示在Y90-RE后1个月观察到CD8+T细胞和Tim-3+CD8+T细胞上CCR5和CXCR6百分比的下降,可能提示术后1个月联合应用免疫检查点抑制剂更合理。
 
本研究的另一大亮点是发现了可以有效预测Y90-RE预后的生物标志物,并建立了预测模型。基于治疗前患者PBMC的免疫谱,通过该预测模型遴选Y90-RE治疗持续应答患者,准确率高达75%以上。在精准治疗时代,有效筛选优势人群是为患者争取最大获益的关键措施,期待更大规模的研究对该模型进行再次验证,也期待相应检测手段的可及性与可支付性尽快改善,从而助力HCC治疗水平的提升。
 
我们北京清华长庚医院在董家鸿院士的指引下,通过团队的共同努力,已成为目前全国Y90治疗病例数最多、肿瘤类型最多、复杂疑难病例最多、创新技术最多的中心。未来,我们中心将会对Y90在肝癌的免疫微环境调节和综合治疗方面进行全面、系统的研究,从而让Y90技术在肿瘤的综合治疗中发挥更大的价值。
 
文献来源:Chew V, Lee YH, Pan L, et al. Immune activation underlies a sustained clinical response to Yttrium-90 radioembolisation in hepatocellular carcinoma. Gut. 2019;68(2):335-346. doi:10.1136/gutjnl-2017-315485
 
1. Yeo YH, Liang J, Lauzon M, et al. Immunotherapy and Transarterial Radioembolization Combination Treatment for Advanced Hepatocellular Carcinoma. Am J Gastroenterol. 2023;118(12):2201-2211. doi:10.14309/ajg.0000000000002467
 
2. 张辉,付颖,谭斌彬,等.钇-90微球选择性内放射治疗在原发性肝癌中的临床应用及进展[J].中华消化外科杂志,2024,23(2):242-247.
 
 
声明:本文仅供医疗卫生专业人士了解最新医药资讯参考使用,不代表本平台观点。该信息不能以任何方式取代专业的医疗指导,也不应被视为诊疗建议,如果该信息被用于资讯以外的目的,本站及作者不承担相关责任。
版面编辑:张雪   责任编辑:付丽云
本内容仅供医学专业人士参考
相关搜索:  钇-90

发表评论

提交评论
  • 相关推荐
  • 学术领域
返回
顶部