EASL中国之声丨天津大学中心医院消化肝病科4项聚焦肝病患者治疗的临床研究入选EASL

国际肝病 发表时间:2025/5/14 11:58:40


编者按

5月7日~5月10日,2025年欧洲肝脏研究协会(EASL)年会在荷兰阿姆斯特丹隆重召开,来自世界各地的肝病专家学者共聚一堂分享交流肝病领域最新研究进展。天津大学中心医院、天津第三中心医院消化肝病科向慧玲教授和梁静教授共3篇研究入选壁报交流、1篇文章入选壁报发言,覆盖病毒性肝炎、慢加急性性肝衰竭等多领域基础及临床研究。本刊特对其进行了整理。


研究一
经干扰素治疗的慢性乙型肝炎患者HBsAg清除后持续效应的研究
Investigation the Persistent Effects Following HBsAg Clearance in Chronic Hepatitis B Patients Treated with Interferon Therapy(大会摘要号:SAT-276)
作者:向慧玲 叶青 王涛 唐飞 闫菲 陈欣雨 林逸程 尹伟利 王芳 徐佰国 梁静


研究背景


以干扰素治疗为基础的慢性乙型肝炎(CHB)临床治愈方案越来越受到临床医生的关注。然而,关于干扰素治疗实现临床治愈后HBsAg持续应答持续时间的研究却很少。本研究通过对接受Peg-IFNα-2b治疗后HBsAg清除的患者进行长期随访,探讨HBsAg清除后持续应答的模式,为临床实践提供指导。


研究方法


这项回顾性研究纳入了173例在天津市第三中心医院接受PegIFNα-2b±核苷(酸)类似物(NAs)治疗期间(2018年1月至2024年5月)达到HBsAg清除(HBsAg<0.05 IU/mL)的CHB或代偿期肝硬化患者。纳入标准为HBsAg阳性≥6个月,PegIFNα-2b治疗≥24周,清除后定期随访。排除病毒合并感染、失代偿期肝硬化、妊娠、使用免疫抑制剂或依从性差的患者。


研究者将患者分为持续应答组(SVR,最后一次就诊时HBsAg阴性)和恢复组(HRV,乙肝表面抗原清除后HBsAg≥0.05 IU/mL)。收集人口统计学、肝功能、HBV 血清学(HBsAg、HBsAb、HBeAg)、HBV DNA(COBAS TaqMan,范围 20-1.7×108 IU/mL)和定量 HBsAg(ARCHITECT i4000SR,0.05-250 IU/mL;稀释>250 IU/mL)。清除后每3个月随访一次,监测 HBV 标志物、肝脏生化指标和不良事件。对 SVR48/72/120率和复发模式进行了分析,以确定持久应答的预测因素。


研究结果


在收集的195例患者中,有173例被纳入最终分析,其中排除了20例仍在治疗的患者和2例失去随访的患者。平均年龄为41.5±9.0岁,男性117人(67.6%),代偿性肝硬化患者28人(16.3%)。


随访期间,147例患者(84.97%)HBsAg保持阴性(SVR组),26例患者(15.03%)HBsAg复阳(HRV组)。各组之间在年龄、NA类型、既往治疗情况、ALT、AST、PLT或HBV DNA水平方面无明显差异。不过,HRV组的男性比例更高,基线HBsAg水平更高(P<0.05)。


从最初清除HBsAg到研究结束(2024年8月1日),随访时间从18.6周到289.1周不等(平均值为96.4±54.1;中位数为89.3)。从停止干扰素开始,随访时间从0周到277.0周不等(平均值为81.6±52.0;中位数为73.3)。在HRV组中,HBsAg复阳平均发生在清除后41.7±27.0周,治疗结束后30.9±25.1周(中位数分别为37.7周和26.0周)。在26例HBsAg复阳患者中,有5例患者(19.23%)在停止PegIFNα-2b治疗12周内出现HBsAg。8例患者(30.77%)在12至24周内出现复阳,另有8例患者(30.77%)在24至48周内出现复阳。有4例患者(15.38%)在48到72周之间出现复阳,1例患者(3.85%)在72周之后出现复阳。


值得注意的是,50%(13/26)的HBsAg转阴发生在24周内,80.77%发生在48周内,48周后HBsAg复阳率逐渐下降。停用PegIFNα-2b后,SVR率随着时间的推移而上升,48周时达到95.45%,120周时稳定在100%,HBsAg不再复阳。最近一次复阳发生在107.3周,但该患者的随访间隔为79周。除去这个病例,所有复阳都发生在72周内。这些发现表明,大多数复阳发生在48周内,超过120周的复阳率为0%。在临床上,48周的SVR可能是一个关键的检查点,72周是一个可靠的确认时间,而120周则是长期随访的终点。


图1. HBsAg清除时间分布


图2. HBsAg清除后的SVR率


研究结论


CHB患者在接受Peg-IFNα-2b治疗实现HBsAg清除后,具有良好的稳定性,但在停止治疗后仍有HBsAg复发的风险。大多数HBsAg复阳发生在停止治疗后48周内。SVR 48是HBsAg清除后CHB患者必要的随访时间点,SVR 72可能是理想的随访时间点,SVR 120可视为延长的随访时间点。


研究二
基于CT的影像学指标预测肝硬化患者TIPS术后肝性脑病的发生
CT-based imaging indices predict hepatic encephalopathy after TIPS in cirrhotic patients(大会摘要号:WED-179)
作者:陈欣雨 林逸程 田佳骏 李凤惠 贾科峰 吕蓉 杨超 王佳音
通讯作者:向慧玲


研究背景


经颈静脉肝内门体分流术(TIPS)是失代偿期肝硬化患者的重要治疗方法。然而,肝性脑病的发生是最常见的术后并发症之一,严重影响患者的生活质量和预后。目前关于基于影像学预测TIPS术后肝性脑病发生的研究较少。本文目的是探索失代偿期肝硬化患者TIPS术后6个月内肝性脑病的发生率,以及利用肝脏体积和骨骼肌面积预测TIPS术后6个月肝性脑病的发生。


研究方法


纳入2020年4月至2023年7月在天津市第三中心医院就诊、因大量腹水或食管胃底静脉曲张破裂出血接受TIPS治疗和增强计算机断层扫描(CT)检查的失代偿期肝硬化患者。纳入患者随访时间为TIPS术后6个月,依据术后6个月是否发生肝性脑病将患者分为发生肝性脑病组和未发生肝性脑病组。使用3D Slicer软件在连续螺旋扫描的增强CT采集的门静脉期5 mm厚层图像中进行肝脏左叶、右叶和尾叶的勾画,并获取其体积,在门静脉期1 mm薄层图像中进行第三腰椎骨骼肌的勾画,并获取其面积。


研究结果


本研究共纳入符合入排标准的肝硬化患者95例。所有患者的平均年龄为57.68±10.62岁。男性56例(58.95%),女性39例(41.05%)。病因为病毒性肝硬化患者31例(32.63%),酒精性肝硬化患者26例(27.37%),自身免疫性肝硬化和原发性胆汁性肝硬化22例(23.16%),其他病因包括非酒精性脂肪性肝硬化、隐源性肝硬化患者16例(16.84%)。


所有患者的中位MELD评分为25.83(IQR:14.18, 31.60)。Child-Pugh分级为A级患者25例(26.32%)、B级56例(58.95%),C级14例(14.74%)。中位肝左叶体积为449.46(IOR:349.97,540.22)cm3,中位肝右叶体积为509.74(IQR:416.63,679.80)cm3,中位肝尾叶体积为26.60(IQR:21.55,36.98)cm3,中位肝脏体积为1000.94 (IQR:843.81,1284.77)cm3,中位第三腰椎骨骼面积为207.72(IQR:170.34,243.46)cm2。TIPS术后6个月内出现肝性脑病的患者为11人(11.58%)。


出现肝性脑病与未出现肝性脑病患者的肝左叶体积、第三腰椎骨骼面积、Child-Puge评分相比,差异均有统计学意义(P值均<0.05)。单因素和多因素logistic回归显示,肝左叶体积(OR=0.991,95%CI:0.983-0.998)和第三腰椎骨骼肌面积(OR=0.979,95%CI:0.959-0.999)是肝硬化患者TIPS术后6个月发生肝性脑病的独立预测因子。据此建立TIPS术后6个月内发生肝性脑病的预测模型。根据ROC曲线:AUC=0.839,敏感度=0.909,特异度=0.774,截断值=0.161。


图3. 预测TIPS后6个月内肝性脑病的ROC曲线


研究结论


失代偿期肝硬化患者在TIPS治疗后6个月内出现肝性脑病的概率为11.58%。CT测量的肝左叶体积和第三腰椎骨骼肌面积是失代偿期肝硬化患者TIPS治疗后6个月内出现肝性脑的独立预测因素,并据此建立临床预测模型。当模型评分高于0.161时,肝硬化患者TIPS术后6个月内不容易出现肝性脑病。


研究三
重组人血小板生成素(rhTPO)通过MAPK和PI3K/AKT信号通路促进急性肝衰竭大鼠肝细胞增殖
rhTPO promotes hepatocyte proliferation in rats with acute liver failure through the MAPK and PI3K AKT signaling pathways(大会摘要号:SAT-043)
作者:韩凤拯 唐飞 刘刚 卢永平
通讯作者:梁静


背景与目的


肝衰竭是一种高死亡率、预后不良的临床综合征。既往研究表明,血小板生成素(TPO)可有效提升血小板计数并促进肝功能恢复。本研究旨在观察重组人血小板生成素(rhTPO)对急性肝衰竭(ALF)大鼠肝再生的影响,并探讨其分子机制。


研究方法


SD大鼠随机分为对照组(n=24,生理盐水皮下注射)和TPO组(n=24,15 μg/kg/天,rhTPO预处理5天)。通过腹腔注射 D-半乳糖胺(D-GalN,1500 mg/kg)建立ALF模型。在建模后6h、24h、72h,每组每次处死8只大鼠。比较两组血小板计数、肝功能变化,对比两组肝脏重量、肝组织免疫荧光染色Ki67、BrdU标记增殖细胞比例。对两组72小时大鼠肝组织进行转录组测序和蛋白质组学分析。


研究结果


rhTPO预处理组ALF大鼠血小板计数显著高于对照组(图4A)。6小时及24小时ALT水平较对照组显著降低(650.8 U/L vs. 1321.2 U/L,P=0.044;682.0 U/L vs. 1152.7 U/L,P=0.048)。72小时TBil水平显著低于对照组(0.3 µmol/L vs. 7.4 µmol/L,P=0.028)。TPO组大鼠肝脏重量较对照组显著增加(P<0.01,图1B)。rhTPO预处理组大鼠肝组织Ki67增殖指数和BrdU阳性细胞比例均显著高于对照组(P<0.05,图4C-D)。


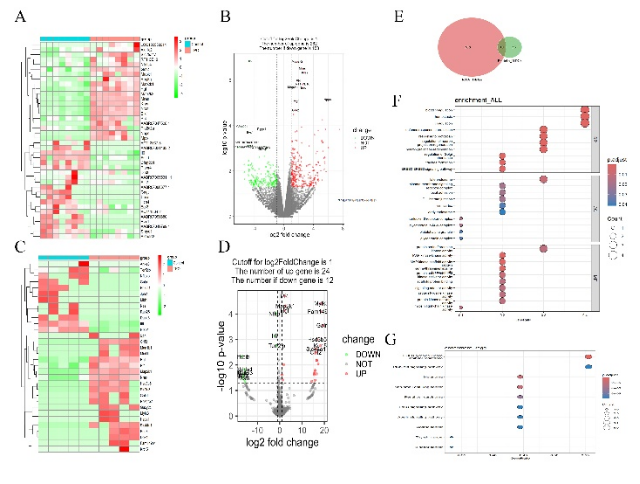
D-GalN 诱导72小时后,分别取TPO组(n=8)和对照组大鼠(n=8)的肝脏组织进行了转录组测序,检测mRNA的表达水平变化。与对照组相比,TPO预处理组有262个表达上调的基因和188个表达下调的基因。其中,TPO处理组中,与细胞增值相关的基因(Mapk1,Map2k1等),肝细胞生长因子Hgf等基因表达显著增高,而炎症因子IL6的表达水平显著降低。对肝组织进行了蛋白质组学检测验证,结果表明TPO组有24个表达上调的基因和12个表达下调的蛋白。TPO组的Map2K1和Hgf的蛋白质水平显著增加,而IL6的水平显著降低。对转录组的差异基因和蛋白质组学的差异基因取了交集,得到10个基因(图5E)。然后研究者对这10个基因用GO和KEGG进行了富集分析,结果表明,TPO可能通过MAPK信号通路和PI3K-AKT发挥作用(图5F-G)。


研究结论


rhTPO通过提升血小板计数促进ALF大鼠肝功能恢复和肝细胞增殖。其作用机制涉及MAPK和 PI3K-AKT信号通路中关键基因的调控,这些通路在细胞增殖、存活和代谢中发挥重要作用。


图4. TPO治疗后大鼠肝衰竭模型的结果 A. TPO组和对照组诱导肝衰竭后不同时间段的PLT计数;B. TPO组和对照组诱导肝衰竭后不同时间段的肝脏重量与体重的比率;C. TPO组和对照组诱导肝衰竭后不同时间段的Ki67比率;D. TPO组和对照组诱导肝衰竭后BrdU阳性细胞的比率。


图5. 诱导肝衰竭后TPO组和对照组大鼠肝脏的转录组和蛋白质组分析。A, B. 诱导肝衰竭后 TPO 组和对照组大鼠肝脏转录组分析中差异表达基因的热图和火山图。C, D. 诱导肝衰竭后,TPO 组和对照组大鼠肝脏蛋白质组分析中差异表达蛋白质的热图和火山图。E. 差异表达基因和差异表达蛋白的维恩图。F、G. 转录组和蛋白质组差异表达基因交叉后的 GO 和 KEGG 富集分析。



(来源:《国际肝病》编辑部)

声明:本文仅供医疗卫生专业人士了解最新医药资讯参考使用,不代表本平台观点。该信息不能以任何方式取代专业的医疗指导,也不应被视为诊疗建议,如果该信息被用于资讯以外的目的,本站及作者不承担相关责任。

版面编辑:张雪   责任编辑:付丽云
本内容仅供医学专业人士参考
相关搜索:  消化肝病科

发表评论

提交评论
  • 相关推荐
  • 学术领域
返回
顶部