JOH丨线粒体蛋白酶LONP1通过调控乳清酸代谢缓解MASH诱导的肝纤维化

国际肝病 发表时间:2025/8/15 21:43:33

编者按

代谢相关脂肪性肝炎(MASH)作为代谢相关脂肪性肝病(MASLD)的进展阶段,以坏死性炎症、加速性纤维化为特征,是全球范围内日益严峻的公共卫生挑战。MASH的发病率仍在持续上升,而目前针对其核心病理特征——肝纤维化的有效治疗手段极为有限。近期发表于Journal of Hepatology的一项研究揭示了线粒体蛋白酶LONP1通过调控乳清酸(OA)代谢参与MASH诱导肝纤维化的全新机制,为开发靶向治疗策略提供了重要理论依据。


文章重要图表摘要


线粒体作为细胞能量代谢的核心,其功能稳态与肝脏健康密切相关。LONP1作为一种进化保守的线粒体ATP依赖蛋白酶,通过降解受损或氧化的线粒体蛋白维持线粒体蛋白稳态,在细胞生长、发育和衰老中发挥关键作用。该研究首次发现,在MASH患者和西方饮食(WD)诱导的MASH小鼠模型中,肝细胞的LONP1表达显著降低,且这一变化与肝纤维化程度密切相关。


对MASH患者肝组织的分析显示,LONP1的mRNA水平与纤维化相关基因(如ACTA2、COL1A1、TIMP1)的表达呈显著负相关(r=-0.6654,P<0.0001),且与NAFLD活动度评分(NAS)和纤维化评分亦呈负相关(图1A、B)。在WD喂养28周的小鼠中,肝组织LONP1的mRNA和蛋白水平较正常饮食组下降约40%,同时伴随α-平滑肌肌动蛋白(α-SMA)表达升高和胶原沉积增加,提示HSC的激活和纤维化进展(图1G-I)。


进一步研究发现,这种LONP1的表达降低具有细胞特异性。单细胞RNA测序(scRNA-seq)分析显示,在肝纤维化患者的肝细胞中,LONP1和另一种线粒体蛋白酶CLPP的表达显著低于健康对照,而在其他肝实质细胞中未观察到类似变化(图1J-M)。


图1. MASH患者和小鼠肝细胞中LONP1表达降低?

(源自文献)


为探究LONP1下调如何驱动肝纤维化,研究团队构建了肝细胞特异性LONP1敲除(CKO)小鼠模型。结果显示,6周龄CKO小鼠的肝体比显著升高,血清丙氨酸转氨酶(ALT)、天冬氨酸转氨酶(AST)和总胆汁酸(TBA)水平分别较野生型(WT)小鼠升高1.8倍、2.1倍和1.5倍,提示肝细胞损伤加剧(图2C)。组织学分析发现,CKO小鼠肝组织出现明显脂质蓄积和胶原沉积,纤维化相关基因COL1A1、TGF-β1的mRNA水平上调2~3倍(图2E、I)。


图2. 肝细胞特异性LONP1缺失导致小鼠肝纤维化

(源自文献)


代谢组学分析揭示了这一现象的潜在机制:CKO小鼠肝组织中690种代谢物的水平发生显著变化,其中OA的升高最为显著(图3)。OA是嘧啶合成的关键中间产物,由二氢乳清酸脱氢酶(DHODH)催化生成。研究发现,CKO小鼠肝中DHODH蛋白水平升高2.3倍,而其mRNA水平无显著变化(图4D、E),提示LONP1可能通过调控DHODH的蛋白稳定性影响OA代谢。


图3. CKO小鼠肝脏中六种最显著升高的代谢物浓度

(源自文献)


一系列分子实验证实了这一猜想:免疫共沉淀和GST pulldown实验显示,LONP1可通过N端结构域和蛋白酶结构域与DHODH直接结合;体外蛋白酶实验表明,LONP1以ATP依赖的方式降解DHODH,当ATP浓度为40μM时,DHODH的降解效率提升约3倍(图4K、L)。


图4. DHODH是LONP1的底物并通过LONP1发生降解

(源自文献)


肝星状细胞(HSCs)的激活是肝纤维化的核心事件,而代谢物作为细胞间通讯的“信号分子”,在这一过程中发挥重要作用。该研究发现,OA是连接肝细胞与HSCs的关键代谢媒介。


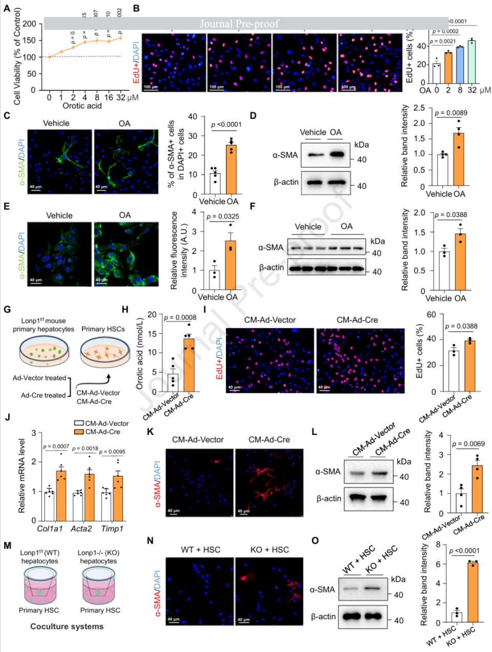
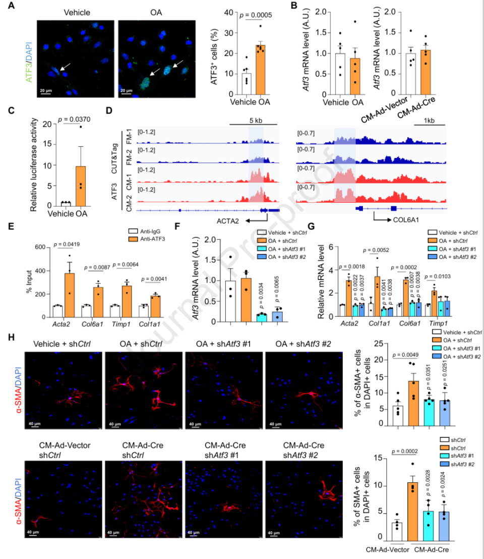
体外实验显示,OA可剂量依赖性促进人HSC细胞系LX-2的增殖,当OA浓度为32μM时,EdU阳性细胞比例较对照组升高2.1倍(图5A、B)。同时,OA处理可使原代小鼠HSCs中α-SMA的表达上调1.8倍,且增强其对TGF-β1的响应(图5C-F)。机制上,OA通过促进激活转录因子3(ATF3)的核定位增强其转录活性,而ATF3可直接结合ACTA2、COL1A1等纤维化基因的启动子,驱动其表达(图6D、E)。敲除ATF3可完全阻断OA诱导的HSC激活,证实ATF3是OA作用的关键下游分子(图6F-H)。


图5. OA促进HSC活化与增殖

(源自文献)


图6. OA通过ATF3依赖性机制促进HSC活化?

(源自文献)


体内实验进一步验证了这一通路:在高脂饮食(HFD)联合CCl4诱导的MASH模型中,补充5% OA可使小鼠肝组织中α-SMA的表达上调2.3倍,胶原沉积面积增加1.7倍。而来自LONP1缺陷肝细胞的条件培养基(CM)中OA水平升高35%,可显著促进HSCs的增殖和激活,这一效应可被OA中和抗体逆转(图5G-L)。这些结果揭示了肝细胞通过分泌OA调控HSC功能的全新机制。


基于上述机制,研究团队探索了靶向调控LONP1-OA通路的治疗价值。在HFD诱导的MASH小鼠中,通过腺相关病毒(AAV)过表达肝细胞LONP1可使肝组织DHODH水平降低40%,OA水平下降52%,同时纤维化相关基因的mRNA水平下调30%~50%,胶原沉积显著减少。


药理学干预同样显示出良好效果:LONP1激活剂84-B10处理可使蛋氨酸-胆碱缺乏(MCD)饮食诱导的纤维化小鼠肝组织LONP1表达升高1.6倍,OA水平降低45%,HSC激活受到显著抑制;而DHODH抑制剂brequinar(BRQ)可使WD喂养小鼠的血清和肝OA水平分别降低42%和38%,纤维化程度减轻约50%,且对肝细胞脂质蓄积无显著影响。


临床转化价值方面,MASH患者的血清和肝组织OA水平显著升高,其中纤维化患者的血清OA水平达(85.6±12.3)nmol/L,较健康对照升高3.2倍,且与纤维化评分呈显著正相关(r=0.5808,P<0.0001)。这提示OA可能作为MASH肝纤维化的潜在生物标志物,而靶向LONP1激活或OA抑制的策略有望成为临床治疗的新方向。


小 结


该研究首次揭示了LONP1通过调控DHODH-OA-ATF3通路影响MASH肝纤维化的分子机制,建立了线粒体蛋白酶-代谢物-细胞通讯的全新调控网络。临床数据证实,LONP1表达降低和OA水平升高是MASH肝纤维化的重要特征,为疾病的早期诊断和靶向治疗提供了双重靶点。


未来研究可进一步探索LONP1表达调控的上游机制,以及OA在其他代谢性肝病中的作用。同时,LONP1激活剂和DHODH抑制剂的临床转化需要关注其肝脏特异性和长期安全性,为MASH肝纤维化的精准治疗开辟新途径。


参考文献:Xu D, Zhang Z, Zhu Z, et al. Decreased LONP1 expression exacerbates MASH-induced liver fibrosis via elevated orotic acid levels. J Hepatol. Published online August 8, 2025. doi:10.1016/j.jhep.2025.07.013


(来源:《国际肝病》编辑部)

声明:本文仅供医疗卫生专业人士了解最新医药资讯参考使用,不代表本平台观点。该信息不能以任何方式取代专业的医疗指导,也不应被视为诊疗建议,如果该信息被用于资讯以外的目的,本站及作者不承担相关责任。

版面编辑:张雪   责任编辑:付丽云
本内容仅供医学专业人士参考
相关搜索:  肝纤维化

发表评论

提交评论
  • 相关推荐
  • 学术领域
返回
顶部