顾鹏教授:肠菌代谢与肝衰竭,从机制解析到靶向干预的新视角

国际肝病 发表时间:2025/11/25 22:27:40

编者按:肝脏衰竭作为全球重大公共卫生难题,其高死亡率与复杂发病机制长期困扰临床。近年来,“肠-肝轴”理论的深入发展为肝衰竭研究提供了新视角,而肠道菌群及其代谢产物在肝衰竭发生发展中的关键作用更是备受关注。


近年来,南方医科大学顾鹏教授团队聚焦“肠-肝轴”核心机制,深入探索肠道菌群代谢与肝衰竭的关联,相关研究系统揭示了肠菌代谢紊乱与肝衰竭的关联机制,并提出了针对性的干预策略,为这一凶险疾病的临床治疗提供了全新思路。近日,在“第五届南香山门脉高压论坛”上,顾鹏教授就“肠菌代谢与肝脏衰竭”相关话题进行了精彩的学术报告。国际肝病特将报告内容整理如下,以飨读者。



肝衰竭是肝细胞受到广泛、严重损害,机体代谢功能严重紊乱而出现的临床综合征,按发病进程可分为急性(ALF)、亚急性(SALF)、慢加急性(ACLF)及慢性(CLF)四类,诱因涵盖肝炎病毒、肝毒性物质、脓毒症等。全球流行病学数据显示,肝病每年导致超200万人死亡,位列全球第11大死因、第15大致残疾病;我国作为肝病负担最重的国家,肝衰竭相关死亡率高达70%-80%,超过五分之一人口受肝病影响,防治形势极为严峻。


肝衰竭具有起病急、进展快、病死率高的特点,其治疗一直是临床面临的重大难题。传统观点多聚焦于肝脏本身的病理损伤,但近年来越来越多的证据表明,肠道微生态失衡与肝衰竭的发生发展密切相关。机制上,肠道菌群可能通过两种途径影响肝脏:一是细菌直接易位至门静脉系统,激活肝脏免疫炎症反应;二是通过代谢产物(如短链脂肪酸、氨、胆汁酸衍生物等)间接调控肝脏稳态。基于此,微生态调节已成为肝病干预的重要方向,补充有益的肠道菌群及菌群代谢产物是延缓肝病进展的重要途径[1-2]。


为进一步解析肠菌代谢在肝衰竭中的具体作用机制,并开发可转化的干预手段,顾鹏教授团队围绕脓毒症相关肝损伤、代谢异常相关肝损伤及衰老相关感染性肝损伤三大场景,开展了系列原创性研究[3-5]。


研究一:Candida albicans代谢物改善脓毒症相关多器官损伤


脓毒症是肝衰竭的重要诱因,其引发的全身炎症反应常导致肝脏、肺部等多器官衰竭。顾鹏教授团队首先聚焦脓毒症患者肠道真菌群落变化,通过病例对照研究发现,细菌性脓毒症患者体内白色念珠菌(Candida albicans)丰度较健康人显著降低(图1),这一差异为后续机制探索提供了关键线索。


图1. 相比健康人,细菌性脓毒症患者体内Candida albicans丰度明显减少

(引自讲者幻灯)


为进一步验证白色念珠菌对细菌性脓毒症的影响,团队利用盲肠结扎穿孔术(CLP)构建脓毒症小鼠模型(图2),并采用两种广泛使用的共生白色念珠菌菌株,即ATCC 10231和ATCC MYA-2876(SC 5314)进行动物实验。数据显示,给予白色念珠菌培养上清干预后,模型鼠的生存时间显著延长(图3);肝脏和肺部损伤有所改善,血清ALT、AST和细胞因子(TNF-α和IL-6)水平明显减少(图4)。此外,白色念珠菌培养上清还可降低循环和肝脏的细菌负荷,增强体外巨噬细胞吞杀菌能力,整体缓解细菌性脓毒症的多器官损伤(图5)。


图2. 采用盲肠结扎穿孔术(CLP)构建脓毒症小鼠模型

(引自讲者幻灯)


图3. Candida albicans培养上清显著延长脓毒症动物的生存时间

(引自讲者幻灯)

图4. Candida albicans培养上清减轻脓毒症动物肝脏和肺部损伤

(引自讲者幻灯)


图5. Candida albicans培养上清降低细菌负荷,增强巨噬细胞吞杀菌能力

(引自讲者幻灯)


研究人员通过代谢组学研究筛选出白色念珠菌上清中显著富集的关键代谢物——苯丙酮酸(PPA,图6),进一步体外实验验证数据显示,外源性补充PPA可复现白色念珠菌上清的保护效果,即延长脓毒症动物生存时间、减轻减轻肺部+肝脏损伤以及降低外周血、腹腔灌洗液和肝脏中细菌负荷(图7)。而通过上调(基因工程真菌)和下调(减少底物)上清中PPA的水平,也证明了白色念珠菌上清的保护作用依赖于PPA(图8)。


图6. PPA在白色念珠菌上清中明显富集

(引自讲者幻灯)


图7. PPA可抵御脓毒症多器官损伤

(引自讲者幻灯)


图8. 通过真菌基因工程上调PPA产生同样产生保护作用

(引自讲者幻灯)


机制层面,研究人员发现,巨噬细胞是PPA在脓毒症中发挥保护作用的关键点(图9)。PPA可直接与巨噬细胞中的沉默调节蛋白2(SIRT2)结合,通过激活SIRT2/G6PD/NADPH信号轴,增加SIRT2依赖性活性氧的产生并杀灭细菌。


图9. 巨噬细胞的消耗显著损害了PPA的保护作用

(引自讲者幻灯)


图10. Candida albicans代谢物改善脓毒症相关多器官损伤机制图

(引自讲者幻灯)


研究二:基于肠菌代谢构建工程菌改善肝衰竭


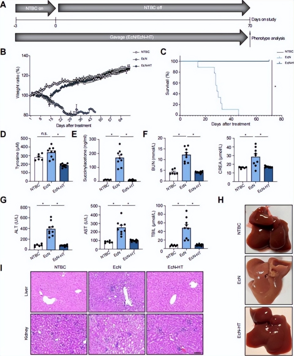
1型酪氨酸血症是一种由酪氨酸代谢异常所导致的遗传代谢性疾病,未得到及时有效治疗的患者极易引起肝衰竭。基于此,顾鹏教授团队基于肠菌代谢通路,构建了可高效降解酪氨酸的工程菌EcN-HT,即以益生菌大肠杆菌Nissle 1917(EcN)为载体,导入酪氨酸降解关键基因hpaBC和tyrP,使工程菌具备持续代谢酪氨酸的能力(图11),且降解效率呈剂量依赖性(图12)。


图11. 构建可降解酪氨酸的工程菌(EcN-HT)

(引自讲者幻灯)


图12. 体外验证EcN-HT可以降解酪氨酸

(引自讲者幻灯)


动物实验结果显示,EcN-HT可以快速降低小鼠肠道中酪氨酸水平,同时EcN-HT可以在1型酪氨酸血症小鼠模型(Fah-KO)中促进高水平酪氨酸的降解(图13);而在Fah-KO小鼠模型中,EcN-HT展现出显著的肝保护作用,不管短期干预(28天),还是长期干预(70天),EcN-HT工程菌均可挽救Fah-KO小鼠致死性肝损伤表型(图14)。


图13. EcN-HT可以减少小鼠肠道中酪氨酸水平

(引自讲者幻灯)


图14. EcN-HT细胞可挽救Fah-KO小鼠致死性肝损伤表型(短期+长期实验)

(引自讲者幻灯)


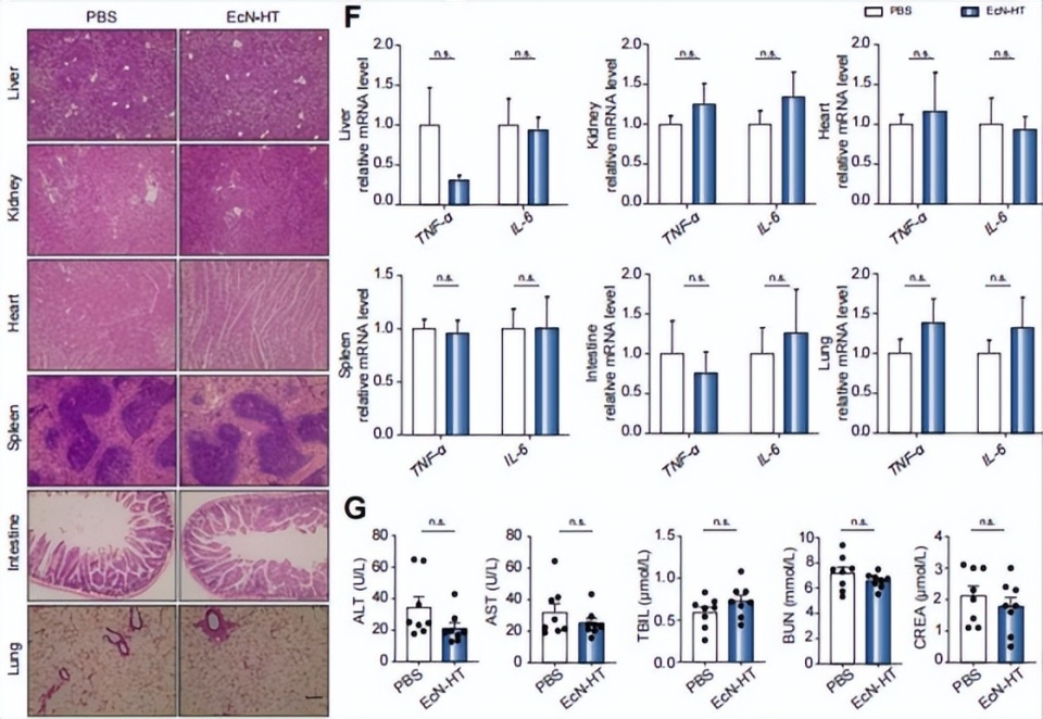
肝脏转录组分析显示EcN-HT可以有效改善Fah-KO小鼠的肝脏代谢与炎症状态。此外,安全性评估显示,EcN-HT不会移位至肠外器官,也不会引起肠外器官的损伤,为临床转化奠定基础。


图15. EcN-HT在小鼠中耐受性良好,不影响肠外器官

(引自讲者幻灯)


研究三:衰老相关肠菌代谢改变加重老年人感染性肝损伤


老年人肝衰竭发病率高,且感染后预后差。顾鹏教授团队通过20月龄衰老小鼠与3月龄年轻小鼠的对比研究发现,衰老小鼠感染后,肝脏损伤程度显著更重,72小时死亡率也显著高于年轻小鼠;而将年轻小鼠或人的肠道菌群移植给衰老小鼠后,其肝脏ALT水平和死亡率均明显降低,表明肠道菌群是影响衰老相关感染性肝损伤的关键因素(图16)。


图16. 肠道微生物影响衰老相关细菌感染的严重性

(引自讲者幻灯)


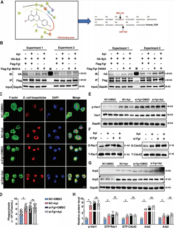
随后,团队通过测序筛选发现衰老小鼠肠道中古氏副拟杆菌(Parabacteroides goldsteinii)丰度较低;补充活的古氏副拟杆菌(1×109 CFU/mL)后,衰老小鼠感染后的死亡率、肝脏细菌负荷均明显降低(图17)。代谢组学分析显示,古氏副拟杆菌培养上清中芹菜素水平显著升高。同时,外源性补充芹菜素(10 mg/kg)可复现古氏副拟杆菌的保护效果,降低衰老小鼠死亡率(图18)。进一步机制研究证实,AmpB是古氏副拟杆菌合成芹菜素的关键基因,敲除AmpB后,古氏副拟杆菌的保护作用消失;芹菜素可靶向结合巨噬细胞FGR蛋白,进而激活Vav1-Rac1/CDC42-Arp2/3通路,增强巨噬细胞的吞噬作用,从而增强细菌清除能力。


图17. 共生古氏副拟杆菌可以有效改善老年小鼠细菌感染导致器官损伤

(引自讲者幻灯)


图18. 芹菜素对细菌感染引起的老年小鼠死亡和器官损伤发挥保护作用

(引自讲者幻灯)


图19. 芹菜素保护作用的机制

(引自讲者幻灯)


小结


肠道菌群代谢紊乱是肝衰竭发生发展的核心驱动力之一,其通过破坏肠屏障、引发炎症风暴及代谢毒素蓄积等机制,加剧肝脏损伤并形成恶性循环。深入解析肠菌代谢产物的调控作用,为开发靶向干预策略提供了科学依据。粪菌移植、益生菌干预及代谢产物调节等方法已展现出临床潜力,有望成为肝衰竭综合治疗的重要组成部分。随着机制研究的深入和精准医疗技术的发展,靶向肠菌代谢的治疗策略将为肝衰竭患者带来新的生存希望,推动肝病治疗从“肝脏中心”向“肠-肝轴协同调控”模式转变。


参考文献:

1.中华预防医学会微生态学分会. 中国微生态调节剂临床应用专家共识(2020版)[J]. 中华临床感染病杂志, 2020.

2.中华医学会感染病学分会肝衰竭与人工肝学组, 中华医学会肝病学分会重型肝病与人工肝学组. 肝衰竭诊治指南(2024年版)[J].中华肝脏病杂志,2025.

3.Gu P,Liu R, et al. A metabolite from commensal Candida albicans enhances the bactericidal activity of macrophages and protects against sepsis. Cellular & Molecular Immunology. 2023;20(10):1156-1170.

4.Gu P, Xie L, et al. An engineered Escherichia coli Nissle strain prevents lethal liver injury in a mouse model of tyrosinemia type 1. Journal of Hepatology. 2024;80(3):454-466.

5.Gu P, Wei R, et al. Aging-induced alternation in the gut microbiota impairs host antibacterial defense. Advanced Science. 2025;12(12):e2411008.


专家简介

顾鹏 教授

南方医科大学

博士,南方医科大学高层次引进人才。聚焦肠菌代谢与器官功能障碍开展研究。研究成果发表在J Hepatol,Cell Mol Immunol,Adv Sci,Cell Host Microbe,Acta pharmacol Sin等国内外顶尖期刊。主持在研国家级及省部级项目6项,担任广东省病理生理学会心血管专委会委员,Penomics期刊青年编委及多本SCI期刊审稿人。


(来源:《国际肝病》编辑部)

声明:本文仅供医疗卫生专业人士了解最新医药资讯参考使用,不代表本平台观点。该信息不能以任何方式取代专业的医疗指导,也不应被视为诊疗建议,如果该信息被用于资讯以外的目的,本站及作者不承担相关责任。

版面编辑:张雪   责任编辑:付丽云
本内容仅供医学专业人士参考
相关搜索:  肝衰竭

发表评论

提交评论
  • 相关推荐
  • 学术领域
返回
顶部