EASL中国之声丨陈韬/王晓晶/宁琴团队:聚焦肝衰竭与MASLD,揭示感染及纤维化新机制

https://www.ihepa.com/home/Detail?id=20146 发表时间:2025/5/28 10:57:45



编者按

5月7日至10日,2025年欧洲肝病研究学会(EASL)年会在荷兰阿姆斯特丹盛大召开,来自全球肝病领域的专家学者齐聚一堂,分享最新研究成果。我国华中科技大学同济医学院附属同济医院陈韬/王晓晶/宁琴团队聚焦乙型肝炎病毒(HBV)、肝衰竭、肝硬化感染及代谢相关脂肪性肝病(MASLD)领域,多项临床与基础研究入选大会壁报交流。本期编辑部整理了关于肝衰竭/肝硬化感染及MASLD机制研究的内容,供读者参阅。



研究一
慢性肝衰竭急性加重患者侵袭性肺曲霉病新型诊断标志物白细胞介素-33的概念验证前瞻性研究
Novel diagnostic marker interleukin-33 for invasive pulmonary aspergillosis in acute-on-chronic liver failure – a proof-of-concept prospective study(大会摘要号:FRI-181)


背景与目的


侵袭性肺曲霉病(IPA)是慢加急性肝衰竭(ACLF)患者危及生命的严重并发症。细胞因子在IPA发病机制中起关键作用,已被视为潜在诊断生物标志物。本研究旨在全面验证细胞因子对ACLF患者IPA的诊断效能。


研究方法


本单中心前瞻性研究将HBV-ACLF患者分为IPA组(n=16)、细菌性肺炎(BP)组(n=32)和非感染组(n=32),各组按年龄、性别和肝失代偿严重程度匹配。定量检测血浆细胞因子[白细胞介素(IL)-33、IL-17A、IL-23、IL-31、IL-1β、IL-2、IL-4、IL-6、IL-10、IL-12p70、IL-13、干扰素-γ、肿瘤坏死因子-α及可溶性IL-2受体]水平,采用受试者工作特征曲线(ROC)分析评估诊断准确性。


结果


IPA组、BP组和非感染组患者基线特征具有可比性。IPA组IL-33水平显著高于BP组[163.07(108.30-211.22)pg/mL vs. 12.82(4.24-50.55) pg/mL;P<0.001]和非感染对照组[163.07(108.30-211.22)pg/mL vs. 4.24(4.24-52.51)pg/mL;P<0.001]。ROC分析显示,IL-33是IPA的强效诊断标志物(曲线下面积0.871;灵敏度93.80%,特异性84.40%;P<0.001),最佳截断值为66.97 pg/mL。此外,IPA进展期IL-33水平显著高于潜伏期(154.86 vs. 8.29 pg/mL,P=0.005)和恢复期(154.86 vs. 28.01 pg/mL,P=0.038)。


结论


血浆IL-33对HBV-ACLF患者IPA具有较高诊断准确性,且能有效区分细菌性感染,为临床提供了一种微创诊断工具。本研究结果凸显了IL-33在高危人群中早期检测IPA及指导临床管理的潜在价值。


第一作者简介


黄蓝月

华中科技大学同济医学院附属同济医院

华中科技大学同济医学院附属同济医院感染病学在读硕士研究生。主要研究方向为终末期肝病合并真菌感染及发热伴血小板合并凝血功能障碍的临床研究。


研究二
FGL2-C3aR轴介导的中性粒细胞诱捕网释放促进MASLD局部微血栓形成和纤维化进展的机制研究
Fgl2-C3aR axis mediated NETs promote intravascular coagulation and liver fibrosis in MASLD progression(大会摘要号:FRI-324)


研究背景


MASLD发病率逐年攀升,其造成的肝硬化和终末期肝病是肝移植的主要原因之一。现阶段已有研究表明,MASLD患者存在孤立的凝血功能障碍,并观察到凝血障碍与MASLD肝纤维化进展正相关,但凝血系统在MASLD肝纤维化中的作用及机制并不明确。近年来研究指出中性粒细胞外诱捕网(NETs)在促进凝血激活及免疫血栓形成中发挥关键作用。本研究旨在探讨NETs介导的凝血在NASH纤维化中的作用及潜在机制。


研究方法


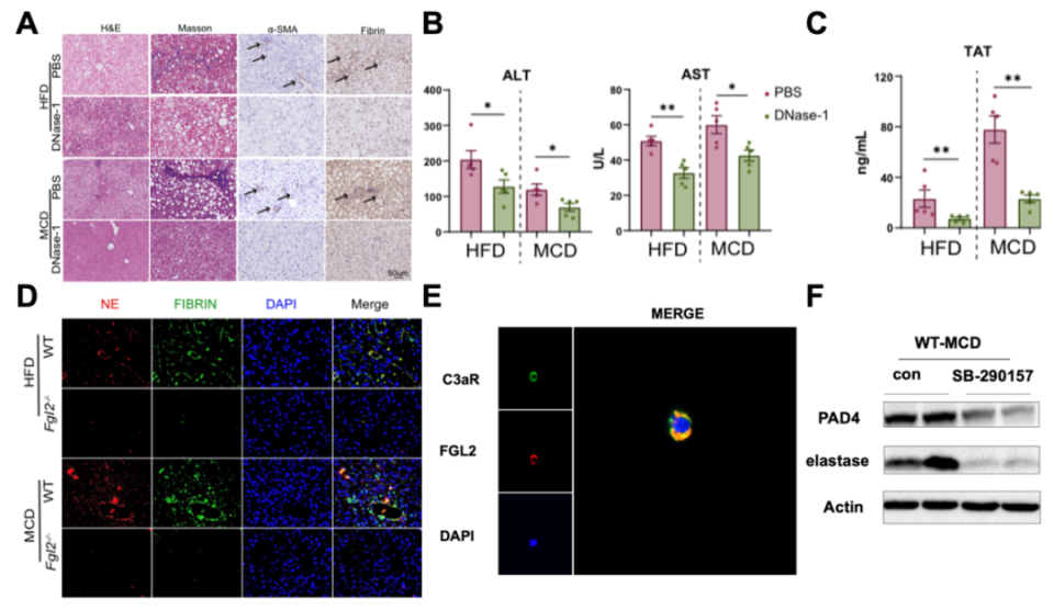
通过采用60%高脂(HFD)或缺胆碱蛋氨酸(MCD)饮食来诱导两种MASLD模型。腹腔注射DNase 1来耗竭NETs。为了探讨纤维介素蛋白2(FGL2)对NETs生成、凝血紊乱和MASLD肝纤维化的影响,我们构建了fgl2敲除鼠(fgl2-/-)。


分别把WT中性粒细胞及fgl2-/-中性粒细胞过继至WT MCD小鼠内来探讨中性粒细胞特异性fgl2对NETs生成、凝血紊乱及疾病进展的影响。采用全转录组和非实质细胞转录组测序分析WT小鼠与fgl2-/-小鼠(MCD和HFD双模型)肝组织中主要的差异通路及关键分子。


为了探讨C3aR在NASH纤维化中的作用,MCD小鼠接受了C3aR拮抗剂(SB290157)治疗。在体外研究中,采用棕榈酸(PA)和LPS刺激WT和fgl2-/-小鼠的骨髓中性粒细胞并检测NETs相关分子表达情况。同时,在脂肪肝病人肝组织中检测FGL2、NETs及C3aR表达情况。


研究结果


中性粒细胞浸润及NETs释放在MCD和HFD肝纤维化小鼠中显著升高。同时NETs和纤维素存在共沉积,提示NETs可能与肝组织局部微血栓形成有关。通过DNase1耗竭NETs,肝脏炎症和纤维化均得到了缓解,同时凝血相关指标如TAT、补体相关成分C3a及肝脏纤维素沉积显著下调。


fgl2敲除后MASLD肝脏炎症和纤维化得到改善,转录组学分析提示fgl2敲除抑制了NETs释放及补体和凝血激活通路,并进一步在动物体内得到验证。中性粒细胞过继试验表明,中性粒细胞fgl2可促进肝脏NETs释放,激活补体和凝血系统。通过转录组学分析,我们筛选了补体和凝血通路上的关键基因,发现FGL2可能通过影响补体关键分子C3aR发挥作用。


体外实验表明高脂和LPS刺激下,中性粒细胞FGL2可通过与C3aR相互作用,介导NETs的释放和补凝血系统的激活。体内实验提示,C3aR抑制剂处理后小鼠肝损伤减轻,肝脏NETs释放减少,补体和凝血指标下调。


研究结论


NETs可通过激活补凝血系统,促进肝脏局部微血栓形成,加剧NASH肝纤维化发生发展。在NASH肝纤维化中,NETs的生成受到FGL2-C3AR轴的调控,干预FGL2、C3aR及NETs均可缓解疾病进展。采用DNase-1干预NETs及下游凝血激活或可成为MASLD肝纤维化的潜在治疗策略。



第一作者简介


李玺堂

华中科技大学同济医学院附属同济医院

医学博士,毕业于华中科技大学同济医学院附属同济医院,现就职于华中科技大学同济医学院附属同济医院感染科。参与多项国家、省部级自然科学基金,作为第一或共同作者在CMGH、Theranostics等国际医学期刊发表多篇论文。先后获得2022年亚太肝病研究学会(APASL)STC青年研究者、2025年APASL青年研究者、多个学术会议优秀论文奖等。主要从事肝脏疾病基础和临床研究,致力于肝衰竭、非酒精性脂肪肝及慢乙肝的发病机制研究。


研究三
终末期肝病细菌与真菌感染的流行特征:一项中国中部地区多中心横断面研究
Prevalence and characteristics of bacterial and fungal infections in end-stage liver disease: a multi-center, cross-sectional study from central China(大会摘要号:FRI-165)


背景


肝硬化患者因免疫功能受损及肝脏代谢障碍,易继发细菌与真菌感染。这种免疫抑制状态叠加终末期肝衰竭固有的宿主防御机制缺陷,显著增加了感染风险,可能诱发慢性加急性肝衰竭(ACLF)并导致死亡率升高。


方法


本研究为多中心回顾性队列研究,纳入2012年1月至2023年12月中国14家三级医院收治的肝硬化急性失代偿(AD)与ACLF患者。系统收集基线人口学特征、实验室指标、临床并发症、感染类型、病原谱、器官衰竭事件及生存结局等数据,开展为期90天的随访并进行多维度统计分析。


结果


在1 328例入组患者中,935例(69.9%)为稳定/不稳定失代偿期肝硬化(SDC/UDC),393例(29.6%)确诊ACLF(ACLF-1级105例,2级215例,3级81例)。基线细菌感染率从入院时(SDC/UDC 38.1%、ACLF-1级48.5%、2级62.3%、3级63.0%)至研究终点呈显著上升趋势(分别达48.0%、66.0%、84.7%、81.5%),尤以最初28天增幅最为显著。SDC/UDC与ACLF患者的主要感染类型相似,以自发性细菌性腹膜炎(SBP)和肺炎为主。


微生物学检测共分离67株致病菌,革兰阳性菌以屎肠球菌(9/32,28.1%)为主,革兰阴性菌以大肠埃希菌(18/35,51.4%)占比最高。多因素分析显示,腹水[aOR:7.279(AD)、12.472(ACLF)]与C反应蛋白升高[aOR:1.016(AD)、1.061(ACLF)]是社区获得性细菌感染的共同独立危险因素,而高胆红素血症为ACLF特异性预测指标(aOR:1.003,95%CI:1.000-1.005,P=0.046)。


细菌感染显著增加AD患者进展为ACLF的风险(HR=2.039,95%CI:1.426-2.916,P<0.001)。死亡率分析显示风险梯度上升,ACLF组28天死亡HR=1.427(95%CI:1.000-2.041,P=0.037),90天HR=1.441(95%CI:1.086-1.916,P=0.005)。亚组分析提示SDC/UDC(HR=2.976,95%CI:1.760-5.025,P<0.001)与ACLF-1级(HR=4.082,95%CI:1.311-12.658,P=0.004)患者的90天死亡风险尤为突出。


真菌感染发生率为1.4%[SDC/UDC 7例(0.5%),ACLF 11例(0.8%)],但两组90天死亡率差异显著(14.3% vs. 72.7%)。


结论


细菌感染在AD患者中呈现显著的流行病学负担,既是ACLF发生的关键诱因,又带来突出的死亡风险。通过多模态生物标志物组合进行早期风险分层,并及时启动病原导向性抗微生物治疗策略,对改善这类高危人群的临床转归至关重要。


第一作者简介


刘薇

华中科技大学同济医学院附属同济医院

人畜共患传染病重症诊治全国重点实验室、华中科技大学同济医学院附属同济医院在读博士研究生。参与多项国家、省部级自然科学基金,主要研究方向为终末期肝病合并感染的临床研究。


研究四
STING激活抑制病毒复制但促进慢性乙型肝炎并发MASLD的肝损伤
STING activation suppresses viral replication but promotes liver inflammation and fibrosis in chronic hepatitis B concurrent with metabolic dysfunction-associated steatotic liver disease(大会摘要号:TOP-297)


研究背景与目的


CHB合并MASLD发病率逐年上升,此类患者仍缺乏大型的临床多中心研究,现有研究因人群异质性及MASLD诊断方法差异,导致临床异质性显著,且相关性分析易受代谢混杂因素干扰,其临床结局及潜在机制仍有待进一步阐明。


干扰素基因刺激蛋白(STING)是天然免疫激活的核心调控因子。在HBV慢性感染中,STING通路的表达及功能均受到抑制,尽管有研究表明STING激动剂可诱导巨噬细胞产生细胞因子,抑制肝细胞中的HBV复制,但实际在CHB中STING却因被抑制难以发挥抗病毒作用。这种抑制作用可能与HBV的免疫逃逸和慢性感染进程密切相关。


在MASLD中,巨噬细胞高表达STING,且脂毒性和氧化应激导致的肝细胞损伤,或者肠肝循环释放的双链DNA和线粒体DNA(mtDNA)可以激活STING通路,进一步加重MASLD的肝脏炎症和代谢紊乱。因此,STING的高表达和活化会促进MASLD的炎症和纤维化进展。在CHB合并MASLD疾病进程中,STING的作用尚不明确。本研究旨在探讨STING在CHB合并MASLD疾病进展中的作用及机制。


研究方法


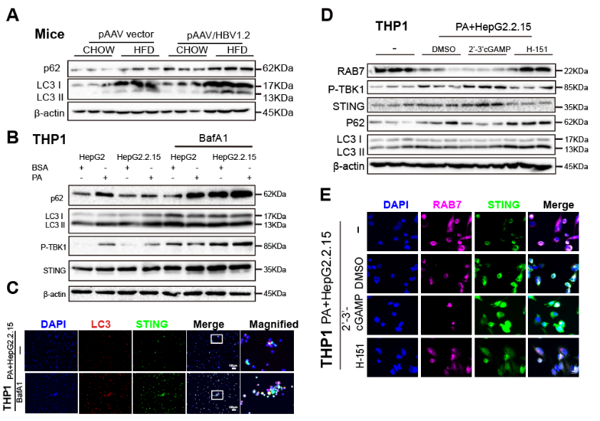
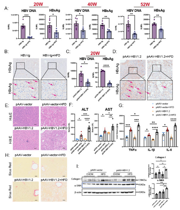
采用高脂饮食(HFD)喂养的HBV转基因小鼠(HBV-tg)和pAAV/HBV1.2高压水动力注射小鼠建立CHB合并MASLD动物模型。构建全身性STING基因敲除(Tmem173-/-)、巨噬细胞特异性STING敲除(Tmem173f/fLyz2Cre+)。体外实验中,构建THP1巨噬细胞与HepG2/HepG2.2.15肝细胞共培养体系,使用棕榈酸(PA)刺激。通过Western blot、免疫组化和免疫荧光检测STING通路及自噬标志物。使用患者标本进行临床验证。


研究结果


在CHB合并MASLD的小鼠模型中,我们发现,相较于单纯的CHB或MASLD组,CHB合并MASLD组的肝脏炎症与纤维化进展显著加剧,表现为肝功能ALT、AST,肝脏炎症因子TNFα、IL-1β、IL-6以及肝脏纤维化指标α-SMA、CollagenI的显著上调。然而,值得注意的是,尽管肝脏病理损伤加重,血清中的HBV DNA和HBsAg水平却较单纯CHB组显著降低,同时肝内HBcAg染色也显著减少。这一现象提示,HBV的复制在CHB合并MASLD时受到显著抑制。


慢性乙型肝炎合并MASLD可以抑制HBV复制,但会加剧小鼠的肝脏炎症和纤维化


进一步的研究发现,CHB合并MASLD组中,STING的表达与激活显著增强。STING的激活后一方面通过上调TBK1-IRF3-IFNβ信号通路,发挥抗病毒作用,抑制HBV的复制,另一方面也上调了NF-κB/NLRP3炎症信号通路,导致肝脏炎症和纤维化的进一步加重。为了进一步验证STING在CHB合并MASLD中的作用,我们通过基因敲除技术构建了巨噬细胞STING缺失的小鼠模型。结果显示,巨噬细胞STING缺失可以显著减轻CHB合并MASLD组小鼠的肝脏炎症与纤维化,但同时伴随着HBV DNA表达的上调。


巨噬细胞STING敲除可缓解CHB合并MASLD小鼠的肝损伤,但同时增强HBV复制


这一结果表明,STING在巨噬细胞中的表达对于控制HBV复制和调节肝脏炎症反应具有重要作用。STING的缺失虽然减轻了炎症反应,但也削弱了抗病毒作用,导致HBV复制的反弹。


在体外实验中,我们发现,PA(棕榈酸)与HBV共同刺激巨噬细胞后,STING的表达显著上调,并且伴随着自噬流的受损。通过使用Bafilomycin A1阻断溶酶体融合阶段,发现巨噬细胞中STING的积累增加。


机制上,HBV与PA协同抑制了巨噬细胞中RAB7的功能,阻碍了RAB7介导的STING溶酶体降解途径,从而导致STING在巨噬细胞中的异常累积。激活RAB7则可以降低STING的异常累积,恢复自噬流。临床上,共病组患者的肝脏STING通路激活,RAB7表达下降,自噬流受阻。


CHB合并MASLD组小鼠自噬流受损,RAB7下降,STING降解受阻


研究结论


在CHB合并MASLD中,上调的巨噬细胞STING既能通过激活抗病毒信号抑制HBV复制,又可驱动促炎信号加重肝脏炎症。同时,HBV与MASLD协同抑制RAB7的表达,阻碍STING的溶酶体降解,进一步加剧疾病进展。


第一作者简介


仵文会

华中科技大学同济医学院附属同济医院

感染病学在读博士研究生,就读于华中科技大学同济医学院附属同济医院,导师是宁琴教授,课题组组长是王晓晶研究员。参与多项国家、省部级自然科学基金,主要研究方向为肝衰竭、慢性乙型肝炎合并代谢功能障碍相关脂肪性肝病的基础研究。


通讯作者简介


宁琴 教授

华中科技大学同济医学院附属同济医院

华中科技大学同济医学院附属同济医院感染科主任。国家杰出青年基金获得者、教育部长江学者、科技部973首席科学家和重点研发项目牵头人。人畜共患传染病重症诊治全国重点实验室主任、国家重大公共卫生事件医学中心副主任、国际肝病学会亚太执行委员、亚太肝病学会单专题会议主席(2022年武汉)、中华医学会感染病学会副主任委员、湖北省肝病学会主任委员。聚焦重大经典和新发突发传染病、肝脏疾病的发生机制、诊治新技术新方案开展了系列工作,牵头完成疾病诊疗共识7部次,为提升重症病原感染、终末期肝病合并感染的救治成活率和慢乙肝临床治愈率做出了开拓性的积极贡献。主编大型著作“乙型肝炎重症化基础与临床”(中文英文)并全球发行。连续多年成为爱思唯尔高被引学者。培养传染病学/免疫学研究生百余位、部分已成为优秀学科带头人。


陈韬 教授

华中科技大学同济医学院附属同济医院

教授、主任医师,博士研究生导师,华中科技大学同济医学院附属同济医院感染科副主任,感染重症监护病区负责人,德国美因茨大学转化免疫学研究所博士后;《中华实验和临床感染病杂志》副总编辑、《传染病信息》编委、Current Medical Science;Infectious Disease & Immunity青年编委。以第一/共同第一/共同通讯共发表SCI论文16篇,影响因子累计132,被引用3000余次。主持和承担国家自然科学基金、科技部重点研发计划子项目等4项。参与编写中华医学会感染病分会《终末期肝病合并感染诊治专家共识》等共识指南4部。


王晓晶 教授

华中科技大学同济医学院附属同济医院

研究员,博士生导师,华中科技大学同济医学院附属同济医院感染科副主任,人畜共患传染病重症诊治全国重点实验室副主任,国家“万人计划”青年拔尖人才。主要研究领域包括病毒感染性疾病的免疫学机制及干预策略、代谢性脂肪肝发病机制及治疗策略。牵头承担国家“十四五”重点研发项目及多项国家自然科学基金项目,参与国家卫生健康委“十三五”重大专项,科技部973计划,教育部创新团队计划等国家级重大项目研究工作。以第一或通讯作者在Hepatology、Cellular&molecular immunology、Clinical Infectious Disease等高水平期刊发表多篇SCI论文。作为编委参与撰写大型医学中文专著“乙型肝炎重症化基础与临床”和英文专著acute exacerbation of chronic hepatitis B。


(来源:《国际肝病》编辑部)

声明:本文仅供医疗卫生专业人士了解最新医药资讯参考使用,不代表本平台观点。该信息不能以任何方式取代专业的医疗指导,也不应被视为诊疗建议,如果该信息被用于资讯以外的目的,本站及作者不承担相关责任。

版面编辑:张雪   责任编辑:付丽云
本内容仅供医学专业人士参考
相关搜索:  肝衰竭

发表评论

提交评论
  • 相关推荐
  • 学术领域
返回
顶部